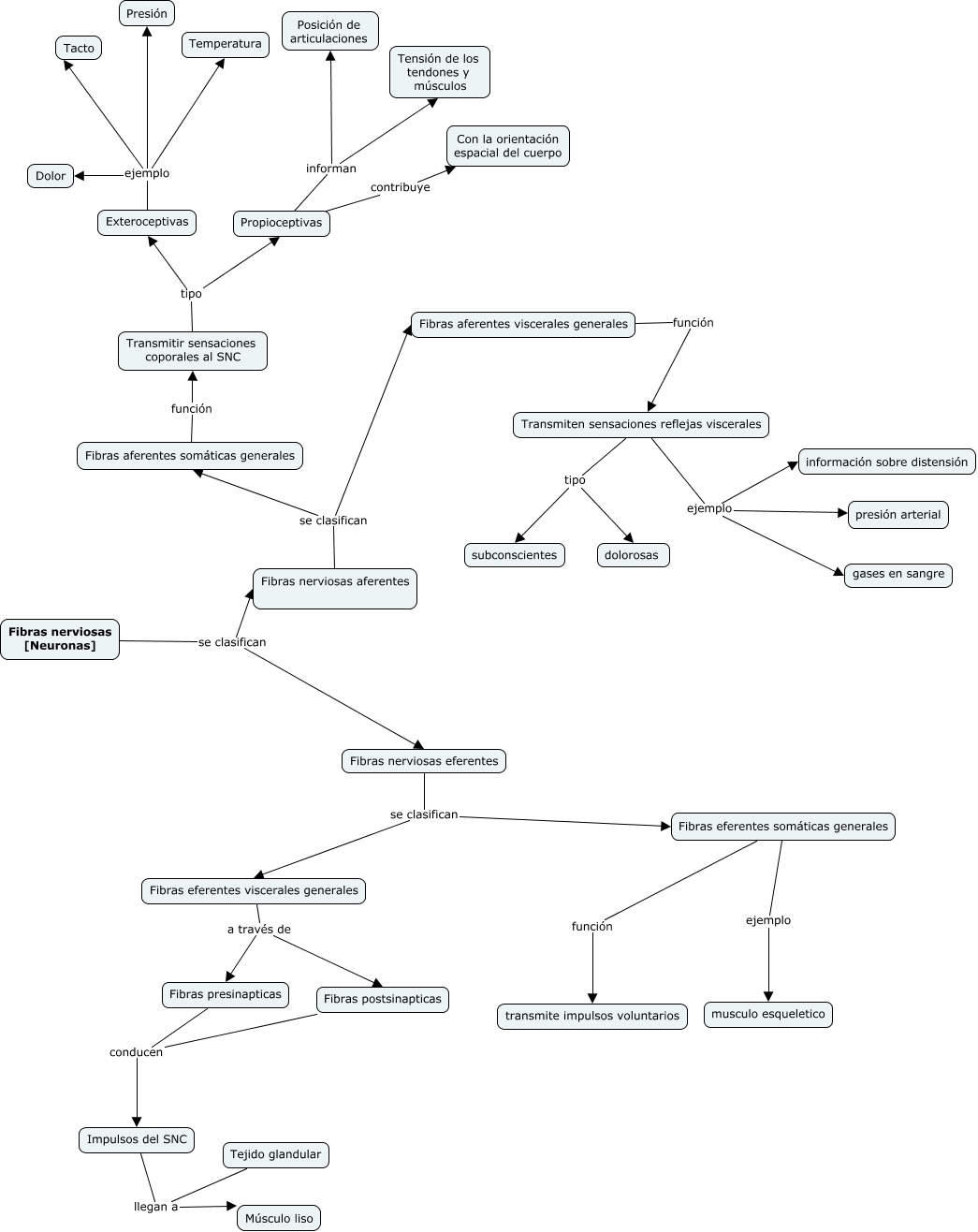
Las fibras eferentes viscerales generales (EVG) o eferentes viscerales o eferentes autonómicas, son las fibras nerviosas eferentes del sistema nervioso autónomo (también conocido como sistema nervioso eferente visceral) que proporcionan inervación motora al músculo liso, al músculo cardíaco y a las glándulas (en contraste con las fibras eferentes viscerales especiales (EVE)) a través de varices postganglionares.[1][2]
Características
Las fibras EVG pueden ser simpáticas o parasimpáticas.[1]
Los nervios craneales que contienen fibras EVG incluyen el nervio oculomotor (CN III), el nervio facial (CN VII), el nervio glosofaríngeo (CN IX) y el nervio vago (CN X).[3]
Imágenes adicionales
Véase también
- Fibra nerviosa
- Fibras preganglionares
- Nervio eferente
Referencias
Enlaces externos



